英国威廉希尔唯一官网

英国威廉希尔唯一官网
  • 首页
  • 校情总览

    校情总览

    学校简介 顶层设计 现任领导 机构设置 校园风光 联系方式
  • 新闻中心

    新闻中心

    贸院要闻 工作动态 媒体报道 佳音在线 教学动态 学术科研 通知公告 贸院微视 电子校报
  • 教学科研

    教学科研

    教学管理 科研管理
  • 招生就业

    招生就业

    招生网 就业网 继续教育
  • 人才师资

    人才师资

    名师风采 人才招聘
  • 国际交流
  • 党团建设

    党团建设

    党建网 共青团
  • 青春校园

    青春校园

    缤纷校园
  • 评建专栏
  • 快速通道

    快速通道

    网络学习空间 VPN 采购招标 教育邮箱 一站式服务大厅 正版软件平台
  • 校情总览
    学校简介 顶层设计 现任领导 机构设置 校园风光 联系方式
  • 新闻中心
    贸院要闻 工作动态 媒体报道 佳音在线 教学动态 学术科研 通知公告 贸院微视 电子校报
  • 教学科研
    教学管理 科研管理
  • 招生就业
    招生网 就业网 继续教育
  • 人才师资
    名师风采 人才招聘
  • 国际交流
  • 党团建设
    党建网 共青团
  • 青春校园
    缤纷校园
  • 评建专栏
  • 快速通道
    网络学习空间 VPN 采购招标 教育邮箱 一站式服务大厅 正版软件平台
工作动态
首页 新闻中心 工作动态 正文

艺术设计学院举办第四届创新创业大赛暨中国国际大学生创新大赛

供稿部门:艺术设计学院 作者:李云云 审核人:姜百瑞 发布时间:2024年06月12日 09:47 阅读量:

为培养具有创新精神和实践能力的应用型人才,助力同学们在创新创业实践中锻炼才智、提升能力,为未来的职业发展打下坚实基础,艺术设计学院于6月6日在B8105会议室举办第四届创新创业大赛暨中国国际大学生创新大赛(2024)院内选拔赛。

自赛事5月下旬启动来,同学们踊跃报名参赛,共计16个项目进入院内选拔赛,项目涵盖文创产品设计、社区服务、云端诊断平台、美妆时尚单品、巫溪腊肉传承、榫卯文化推广等,此次竞赛采用“5+3”模式,即每个团队进行5分钟项目路演展示,3分钟的现场答辩。

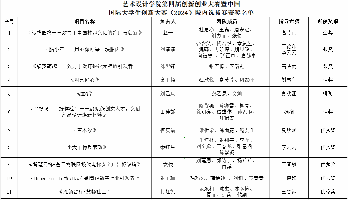
经过4个多小时的精彩路演展示、答辩交流后,《纵横匠物——致力于中国榫卯文化的推广与创新》等11个项目项目脱颖而出,荣获嘉奖。在项目展示过程中,同学们的创新思维不断碰撞,充分展示大学生创新创业的热情与智慧。目前,艺术设计学院已连续举办四届大学生创新创业大赛,通过以赛促创、以创提教,鼓励自主创新,培育新质生产力。


选拔赛现场


选拔赛观众席


参赛选手路演表现


评委梁修昌为一等奖项目进行颁奖


评委冯峻为二等奖项目进行颁奖


评委王延为三等奖项目进行颁奖


评委姜维、周昊为优秀奖项目进行颁奖


评委总结点评


获奖名单


大赛成员合影


上一条:学校第二届学生社区文化节之“粽香悠悠,情谊浓浓”端午慰问活动顺利开展 下一条:非遗进社区 文化共传承 ——艺术设计学院承办第二届学生社区文化节之美育研学活动
官方微博
官方微信
官方抖音

版权所有@英国·威廉希尔(williamhill)唯一官方网站 | 渝ICP备07002828号 渝公网安备 50011702500730号 网站浏览量: